
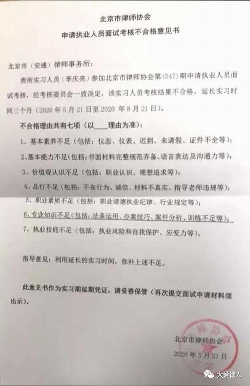
▲2020年5月21日,北京市律师协会《申请执业人员面试考核不合格意见书》(图片来源:微信公众号“大爱律人”)
行 政 起 诉 状
原告:李庆亮,男,汉族,1982年生。身份证号:XXX。住址:XXXX。手机:15810445696
被告: 北京市律师协会
住所:北京市东城区安定门外西滨河路18号院首府大厦5号楼
法定代表人:高子程 职务:会长
电话:01064515983
诉 讼 请 求
1、请求判决确认被告作出的面试考核不合格的决定无效。
2、请求判决被告于一个工作日内向原告出具考核合格的证明材料。
3、请求判决确认被告作出延长原告实习期的决定无效。
4、请求判决被告向原告返还培训费1950元。
5、请求审查《申请律师执业人员实习管理规则》、《申请律师执业人员面试考核规程》、《北京市律师协会申请律师执业人员实习管理实施细则》的合法性。
事 实 与 理 由
一、被告无权对原告的专业知识水平进行判断。
原告于2008年通过国家司法考试,2018年进入北京安通律师事务所实习,在历经漫长的21个月的实习期后,终于盼来了被告的面试考核。然而却在短短的几分钟面试后被以“专业知识不足”为由认定不合格,同时被延长实习三个月,此为无稽之谈。原告的专业知识水平早就经国家司法考试认证,司法部向原告颁发了法律职业资格证书。被告无权对原告的专业知识掌握程度进行判断,更加不能通过几分钟的面试否定司法部对原告作出法律职业资格许可所确认的法律事实。故被告以原告“专业知识不足”为由认定原告不合格明显是被告滥用职权作出,不具有法律效力。
二、被告故意曲解法律,增加行政许可条件。
依据《律师法》第五条规定:申请律师执业,应当具备下列条件:
1、拥护中华人民共和国宪法;
2、通过国家统一法律职业资格考试取得法律职业资格;
3、在律师事务所实习满一年;
4、品行良好。
第六条
申请律师执业,应当向设区的市级或者直辖市的区人民政府司法行政部门提出申请,并提交下列材料:
1、 国家统一法律职业资格证书;
2、 律师协会出具的申请人实习考核合格的材料;
3、 申请人的身份证明;
4、 律师事务所出具的同意接收申请人的证明。
第七条
申请人有下列情形之一的,不予颁发律师执业证书:
1、 无民事行为能力或者限制民事行为能力的;
2、 受过刑事处罚的,但过失犯罪的除外;
3、 被开除公职或者被吊销律师、公证员执业证书的。
其中,对实习律师申请律师执业的审查应以第五条为准,分别是消极条件和积极条件。拥护宪法即为不以武力推翻现有政权,品行良好就是没有进入失信者记录等,这属于消极条件,《律师法》第七条有相关规定,实习律师不必实际也无法对此举证。只要审核者没法发现相关情况,即应视为符合许可条件。通过统一法律资格考试和在律所实习满一年为积极条件,实习律师应该提供相应材料,《律师法》第六条有对应的要求,法律职业资格证书用于证明通过法考,合格证明材料用于证明真实实习满一年。被告对原告出具合格证明材料属于典型的行政确认行为,该证明材料用于证明原告在律所实习满一年,仅此而已。所谓的集中培训,笔试,面试是被告凭空捏造故意曲解法律来扩充自身职权,同时也直接增加了律师执业许可的条件,属于重大明显违法。本案中,原告已经真实实习满一年,被告应当出具证明材料。
三、被告越庖代俎,架空律师执业许可实施机关。
根据现行的全国律协《申请律师执业人员实习管理规则》的实习规定,实习律师登记条件与律师执业许可的条件完全相同,实习律师在办理实习登记前,律协就要审查实习律师是否“通过法考”“品格良好”“拥护宪法”,有故意犯罪记录者不予登记等等,唯一的区别就是实习律师还未实习满一年。上述登记条件明显违背了行政许可实施机关法定的基本原则,因为律师执业许可的实施机关是司法局、司法厅(司法局初审报司法厅最终决定)。换言之,只有司法局、司法厅有权对申请人是否符合许可条件作出判断。若是按照目前的全国律协的实习登记前置的规定,被告在实习律师申请律师执业之前就要越俎代庖的对实习律师是否符合律师执业许可条件先行审查,律师执业许可实施机关就被架空,律师执业许可权事实上就落入了律协之手。故此,被告无权对原告是否符合律师执业条件作出判断,超出许可条件之外的条件自不待言。这也印证了原告的观点:“被告出具证明材料仅仅用于证明原告是否实习满一年。”
四、被告无权延长原告的实习期。
但凡学过法律的人都知道,限制公权力保护私权利是行政法的基本理论起源,行政主体均应当遵循法无授权不可为的基本法治原则。本案中,没有任何一条法律授权被告作出延长实习律师实习期。且延长实习期增加了原告义务,减损了原告的权利,也违反了《行政处罚法》的规定。我国律师法历经六次修改,其中最早的1980年颁布的《律师暂行条例》中第十一条规定,高等院校法律专业毕业生或者经过法律专业训练的人员,经省、自治区、直辖市司法厅(局)考核批准,可以担任实习律师。实习律师的实习期为两年。实习期满,依照本条例第九条规定的程序,授予律师资格;考核不合格的,可以延长其实习期。后在历次修改中将此条文删除,根据历史解释的方法,这意味着延长实习期这种行为被废止,据此被告亦无权延长实习期。故被告延长原告实习期的决定应当认定为无效。
五、被告无权收取原告培训费,应当返还。
原告无参加被告组织的集中培训的法律义务,而被告以出具面试考核证明材料的职权相要挟,被告迫于其淫威无奈参加了被告组织的集中培训,并向其缴纳培训费1950元,被告的行为涉嫌强迫交易罪。被告收费的行为属于行政收费是广义的行政征收,根据《立法法》之规定,行政征收属于中央立法权限,被告无权依据涉案规范性文件收取原告费用,况且涉案规范性文件也无收培训费的规定。综上,被告滥用职权对实习律师吃拿卡要,情节特别恶劣,人民法院应当依法责令其向原告退还培训费1950元,并将其犯罪线索移送公安机关。
六、潜规则下中国实习律师的悲惨现状。
1、很多人都以为通过法考就走上法律职业的康庄大道,却不知悲剧才刚刚开始,一整套邪恶的潜规则迎面而来。按照涉案规范性文件的规定,律所招收实习律师要获得律协准许(实为行政许可),且执业年龄五年以下的、受过行业处分的律师又不能带实习律师,如此一来,找到实习律所和指导律师就非易事。找实习律所和指导律师越难,实习律师的处境就越难,很多实习律师工资水平远远低于正常工资水平。网上有个段子说,五千元找不到司机,但是能找到会开车的实习律师。此为制度性剥削。
2、等找到指导律所和指导律师之后开始办理实习,又需要向律协提交十几项完全和实习无任何关联的材料,如居住证、档案存放证明、(被告曾一度利用档案存放证明限制外地人在京实习)无犯罪记录等等。待办理实习登记成功少说几个月过去了,且实习开始日期不是提出申请之日而是实习证发放之日,其中又有一个月的时间差。
3、在律所实习如林黛玉进贾府,需处处陪着小心。因为如果得罪了指导律师,他不带你做够十个案子,你不能当律师。得罪了律所负责人,他不给你出鉴定材料,你还不能当律师。某自媒体爆出律所主任潜规则女实习律师,绝非空穴来风。另外,2007年律师法修改后,早就把“律所出具鉴定材料”修改了成了“律协出具考核证明材料”,但是现在还要律所出鉴定材料证明实习律师实习合格,简单来说,一个实习律师要想顺利拿到律师证要得到三方认可,指导律师、律所、律协。如此操作无非是便于律协的统治,律协通过控制律所来控制律师,进一步控制实习律师,这也是众多实习律师面对非法面试敢怒不敢言的原因,假律协真律霸的形成原因在此。本案中,原告刚一表露诉讼意向,律所就提出要和原告解除实习关系,被告在北京律师行业称王称霸的面目可见一斑。
4、到了面试环节就更加奇葩,北京一般排队就要三个月左右。让律师面试实习律师本身就有无法避免的利益冲突,任何人不能担任与自己利益有关的案件的法官。面试中是“说你行你就行,不行也行;说你不行,行也不行”。面试考官身份成谜,原告至今不都知道面试考官姓甚名谁,说好的可以申请回避呢?法治是把权力关进制度的笼子里,不是把律师关进面试的笼子里。纵观世界法治史,还没有任何一个国家的任何一个行政主体在任何一个历史阶段通过面试的方式作出过任何一个行政行为。因为面试的特性一定会导致权力寻租,与法治精神格格不入,与公平正义背道而驰。
七、亟需废除的潜规则。
首先,涉案规范性文件制定程序严重违法,未经评估论证、公开征求意见、合法性审核、集体审议决定、向社会公开发布等程序,且无“落日条款”。完全是由全国律协少数领导秘密起草制定,事实上也沦为其统治工具,让实习制度变成既得利益者的狂欢,非但不具有有合法性,甚至可以说反人类。其次,涉案规范性文件增加律师执业许可条件,创设行政处罚(例如《申请律师执业人员实习管理规则》第二十四条规定,实习人员在实习期间有下列行为之一的,律师事务所应当给予批评教育,责令改正,并报告当地的律师协会。律师协会应当给予该实习人员警告处分;情节严重的,责令其停止实习,收缴实习证,并给予其二年内不得再次申请实习的处分:(一)私自以律师名义从事本规则第二十三条所列违规行为的;(二)不服从律师事务所及实习指导律师监督管理的;(三)不能按规定完成集中培训和实务训练项目的;(四)擅自中断实习活动的;(五)有其他违反实习管理规定或者损害律师职业形象行为的)、创设行政许可、创设行政收费,增加公民义务(集中培训、十个案件、实习日志等等)可谓五毒俱全。应当废除,刻不容缓。
堂下不闻庭上见,法律人当仗剑行。原告为了维护法律正确实施,维护律师行业整体权益,全面推进依法治国,早将自身利益置之度外且抱着告别律师行业的必死决心向你院提起诉讼,为保障案件的公正审理,望你院充分落实审判公开制度,在审判公开网上直播本案,积极回应社会舆论。
此 致
北京市东城区人民法院
原告:李庆亮

▲实习律师李庆亮向北京市律师协会会长高子程发出“邀请函”。(图片来源:微信公众号“大爱律人”)
邀请函
高子程会长:
您好,我是北京安通律师事务所实习律师李庆亮。我在近期的面试考核中被认定为专业知识不足,为此我决定邀请您参加一场专业知识竞赛。竞赛方式是从历年律考、司考、法考真题中选择两百题(由选题系统随机抽选,参考厚大i题库模式),竞赛全程由公证处公证。若我的得分低于或等于您,我就主动退出律师行业,今后永不踏足。若我的得分高于您,您就帮助我们广大中国实习律师废除面试考核制度。我相信您作为法学博士、人大代表、北京律协会长有足够的社会担当。期盼您早日回复。
我的邮箱是313618420@qq.com。您也可以联系我的首席法律顾问兼诉讼代理人张文鹏,他的邮箱是15622245153@sina.cn。
实习律师:李庆亮
2020.5.24



分享



