中国正义反腐网-《反腐廉政月刊》杂志社综合讯:(公民记者程敏报道)2020年12月23日消息,有社交平台爆料称游族网络股份有限公司(简称:游族网络)董事长兼总经理林奇被高管投毒,并被送入ICU。涉嫌投毒的高管可能是游族影业负责人许垚。消息一经传出立刻在网络引发热议。
▲游族网络董事长林奇(左)传被同事许垚(右)投毒。(图片来源:网络截图 / 合成)
根据网传聊天记录截图,林奇被公司高管投毒送进ICU抢救,虽然未死亡但是脑干受损,警方也已前往调查。爆料者还提到投毒者是游族影业CEO许垚。
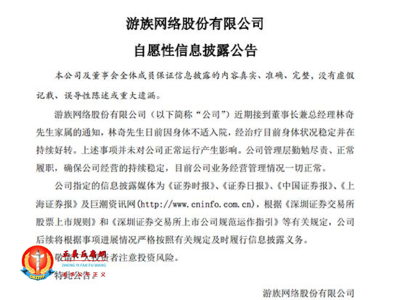
随后,游族网络发布公告称,董事长林奇16日晚因“身体不适”入院,随即自行赶赴医院,“经治疗,目前身体状况稳定并在持续好转”。
▲游族网络股份有限公司自愿性信息披露公告(图片来源:网络)
同日下午,游族网络联席总裁陈芳在朋友圈回应称,“没内斗,人都在”。
不过23日晚间,警方发布消息称,12月17日17时许,警方接到报警称,某医院在诊疗时发现病患林某(男,39岁)疑似中毒。经现场勘查和调查走访,发现林某的同事许某(男,39岁)有重大作案嫌疑。
公开资料显示,林奇、许垚二人均是1981年出生,今年39岁,与警方通报年龄相符。
有消息人士向三言财经透露,上周三林奇因被投毒住院,目前林奇的状况不容乐观。投毒者是游族影业负责人,其从国外购入一共一百多份慢性毒药。采用持续投毒的方式下手,目前这些毒药已经将近投完。
公开资料显示,游族网络成立于2009年,主营业务为网页网络游戏、移动网络游戏的研发和运营。(注册公司地址:福建省泉州市晋江市经济开发区,公司办公地址:上海市徐汇区宜山路711号华鑫商务中心2号楼)
公司2019年年报披露简历显示,林奇1981年生,2004年毕业于南京邮电大学。2009年5月至今,任上海游族信息技术有限公司董事长、总裁。2014年至今,任公司董事长、总经理。截止今年三季度末,林奇持股23.99%,为游族网络第一大股东。
涉及其中的高管许垚,2003年毕业于西南政法大学法律系,2008年毕业于美国密歇根大学(安娜堡)法学院。曾担任复星集团的集团总裁助理、集团总法律顾问、集团法律事务部总经理。2017年5月起任职于游族网络;目前为上海三体宇宙文化发展有限公司(简称“三体宇宙”)CEO。
三体宇宙是游族网络的全资子公司,成立于2018年12月,是一家专注于幻想类IP开发和运营的文化传媒公司。企查查显示,三体宇宙实际控制人为林奇,最终受益股份约70%,许垚为董事之一。
▲网友评论(图片来源:网络)
投毒发生后,有自媒体披露了林奇、许垚以及科幻IP《三体》开发之间的恩怨。今年9月,三体宇宙与全球最大付费流媒体平台Netflix共同宣布,已达成协议联合开发制作《三体》英文系列剧集。当时,许垚作为三体宇宙CEO,出面站台。
据报,法律出身的许垚在游族拿下《三体》版权的过程中扮演了关键角色。
但随后,科技自媒体“晚点”发表一篇《三体》的主题文章,提及了三体宇宙在今年9月与Netflix的这项合作,只字未见许垚。
在接受“晚点”采访时,林奇进行了大量表态:“所以你很怕临死之前想的是:我怎么把《三体》给搞毁了?”“以前做不好《三体》还有各种客观因素,今天我要一个人面对这个问题,我要一个人承担这个责任。”
今年上半年,游族网络负面消息缠身,陷入了业绩爆雷、股东内幕交易的质疑。
4月29日,游族网络发布《2019年度业绩快报修正及致歉公告》,修正后的营收同比下滑10%。而归属股东净利润修正前后差了一倍,同比下滑74.58%。公告一出,游族网络股价当天随即跌停。
然而在业绩修正公告之前,公司实控人、控股股东林奇多次减持。据红星资本局梳理,仅2020年1月至4月,林奇共减持8次,套现约2.7亿元。
自2019年7月26日起,林奇已减持游族网络27次,累计减持8536.71万股,套现金额高达15.87亿元。



分享



